硅铁
稀土
多元
包芯线
金属镁
钴锂
多晶硅光伏
焦炭
废钢

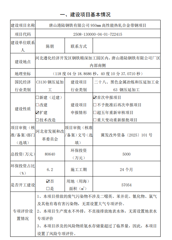
唐山港陆钢铁950mm高性能热轧合金带钢项目环境影响报告受理情况公开

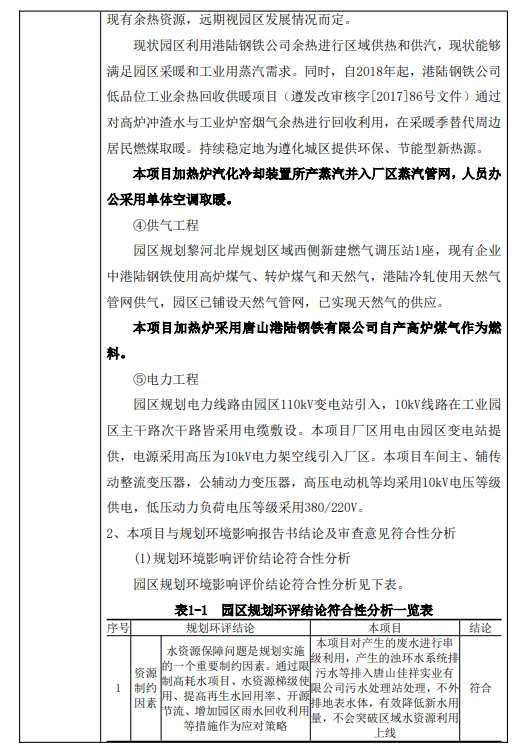
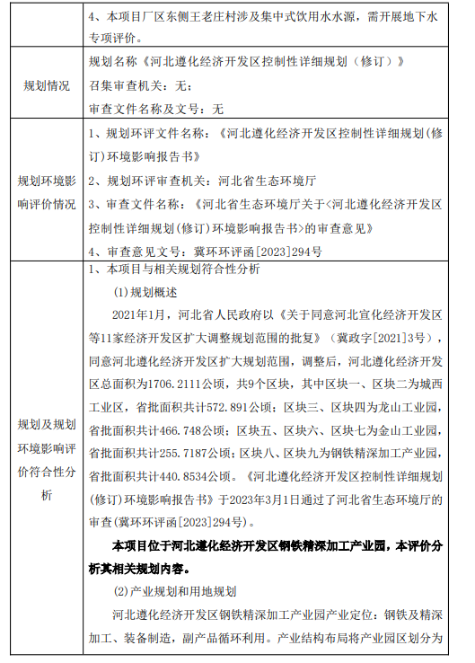
内容概述根据建设项目环境影响评价审批程序的有关规定,我局拟对以下建设项目环境影响文件进行审批。为保证此次...

根据建设项目环境影响评价审批程序的有关规定,我局拟对以下建设项目环境影响文件进行审批。为保证此次审批工作的严肃性和公正性,现对该建设项目环评文件的基本情况予以公示,索询详情请联系唐山市行政审批局立项审批科。公示期为自公示之日起5个工作日。

唐山市行政审批局

202509291021262595.png

202509291021279338.png

202509291021275324.png

202509291021271309.png

202509291021276295.png

202509291021274038.png

免责声明: 凡网站注明非来源于铁合金在线的文字、图片、图表、音频、视频等作品均转载自其他第三方平台,转载目的在于传递更多信息,并不意味着赞同其观点或证实其内容的真实性。如其他媒体、网站或个人转载使用,必须保留注明的“信息来源”,并自行承担法律责任。如因版权或其它事宜需要同铁合金在线联系,请30个工作日内致电400-677-6667。

客服咨询

客服

铁合金在线官方微信

微信

铁合金在线官方微信

使用微信扫描二维码

立即咨询所需业务

会员服务

会员服务

投诉及合作

投诉及合作

技术支持

技术支持

公众号

铁合金在线APP下载

APP

电话咨询

电话

法律咨询

法律咨询

回到顶部