硅铁
稀土
多元
包芯线
金属镁
钴锂
多晶硅光伏
焦炭
废钢

增材制造用钛金属粉末投资项目梳理

内容概述随着全球增材制造技术快速发展,增材制造材料市场也迎来高增长;钛金属因为具有高比强度、抗疲劳与抗断...

随着全球增材制造技术快速发展,增材制造材料市场也迎来高增长;金属因为具有高比强度、抗疲劳与抗断裂性能,且生物相容性良好,成为增材制造的理想材料。小墨期望通过梳理新建产能项目、以及部分项目的投资成本和运营成本,从产业资本角度来看增材制造用钛金属的投资机会。首先小墨梳理了近年来国内增材制造用钛金属项目情况,其中自2024年以来,国内计划新增钛金属粉末项目超过7个,整体表明产业界对增材制造用钛金属粉末需求看好。后续小墨还将发表投资成本和运营成本分析报告。

增材制造用钛金属需求前景

近十年来,全球增材制造市场快速发展,根据Wohlers Report披露2024年全球增材制造市场规模219亿美元,同比增长9.5%。2014年-2024年复合增速达到18.2%。

202507111109511215.png

其中增材制造材料市场规模为44亿美元,占比20%。

202507111109517673.png

钛金属因为具有高比强度、抗疲劳与抗断裂性能,且生物相容性良好,成为增材制造的理想材料。借助钛金属粉末能够打印出具有精细特征和复杂几何形状的部件,非常适合航空航天、汽车、医疗及其他高端应用领域所需的复杂制造。目前全球增材制造钛合金材料主要以Ti-6Al-4V(TC4)、Ti-6Al-4V ELI(超低间隙TC4)、工业纯钛2级以及Ti 6242四大类为主。

从材料市场的细分占比来看,金属材料在20%左右,其中钛金属材料占金属材料比重在50%左右;推算2024年增材制造用钛金属粉末材料市场规模为4.4亿美元。

根据QYResearch的报告《全球SLM金属3D打印机市场报告2024-2030》预判:到2030年全球SLM金属3D打印机市场规模将达到19.5亿美元,2024-2030年复合增长率CAGR为16.3%。考虑到钛合金下游重点领域航空航天、生物医学领域增长潜力,估计未来5年全球钛合金粉末市场增速快于整体增材制造金属材料市场。

增材制造用钛金属粉末工艺技术及特点

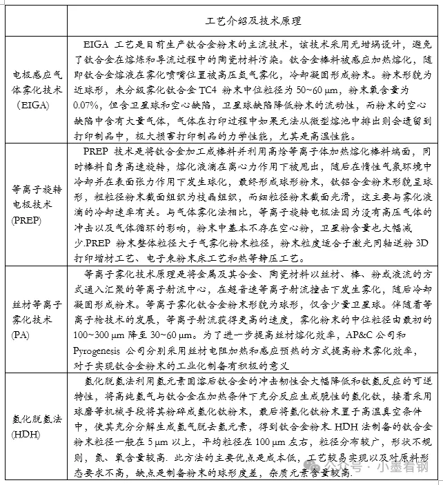
增材制造用钛金属粉末主流生产工艺以电极感应气体雾化(EIGA)、等离子旋转电极工艺(PREP)、丝材等离子雾化技术(PA)、氢化脱氢法(HDH)为主。

202507111109516201.png

增材制造对金属粉末特性基本要求包括粒度大小、杂质含量、粉末流动性、空心粉比率等。

202507111109515416.png

前面介绍的四种钛金属粉末生产工艺在产品制造中各具特点。

202507111109513159.png

近年国内增材制造用钛金属粉末项目投资情况

目前国内钛合金粉末生产产线以电极感应熔炼气雾法EIGA为主,也有个别产线采用了等离子雾化法和旋转电极雾化法。自2024年以来,计划新增钛金属粉末项目超过7个,整体表明产业界对增材制造用钛金属粉末需求看好。

202507111109516388.png

以上部分数据来自上市公司公告,以及项目环境影响报告。

免责声明: 凡网站注明非来源于铁合金在线的文字、图片、图表、音频、视频等作品均转载自其他第三方平台,转载目的在于传递更多信息,并不意味着赞同其观点或证实其内容的真实性。如其他媒体、网站或个人转载使用,必须保留注明的“信息来源”,并自行承担法律责任。如因版权或其它事宜需要同铁合金在线联系,请30个工作日内致电400-677-6667。

客服咨询

客服

铁合金在线官方微信

微信

铁合金在线官方微信

使用微信扫描二维码

立即咨询所需业务

会员服务

会员服务

投诉及合作

投诉及合作

技术支持

技术支持

公众号

铁合金在线APP下载

APP

电话咨询

电话

法律咨询

法律咨询

回到顶部