硅铁
稀土
多元
包芯线
金属镁
钴锂
多晶硅光伏
焦炭
废钢

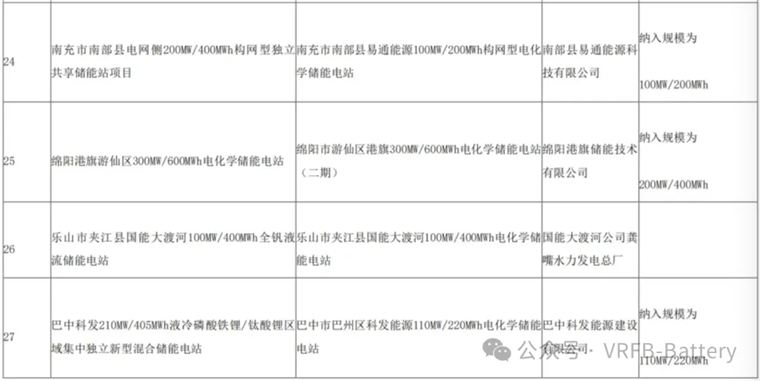
乐山市夹江县国能大渡河100MW/400MWh全钒液流储能电站入选2025年度四川省电网侧新型储能项

内容概述月日,四川发改委、能源局发布关于印发《四川省电网侧新型储能项目清单(年度)》的通知。 本次发布的...

7月11日,四川发改委、能源局发布关于印发《四川省电网侧新型储能项目清单(2025年度)》的通知。

本次发布的电网侧新型储能项目27个,规模共3.02GW/8.24GWh。其中包括压缩空气储能项目1个,规模300MW/2400MWh,26个电化学储能项目,项目单体规模多为100MW/200MWh。技术类型涉及磷酸铁锂、超级电容混合技术、新型固态电池储能、磷酸铁锂/钠离子混合性储能、全钒液流储能、磷酸铁锂/酸锂混合储能等。

其中,由国能大渡河龚嘴水力发电总厂申报的乐山市夹江县国能大渡河100MW/400MWh全钒液流储能电站入选。

202507160904407452.png

免责声明: 凡网站注明非来源于铁合金在线的文字、图片、图表、音频、视频等作品均转载自其他第三方平台,转载目的在于传递更多信息,并不意味着赞同其观点或证实其内容的真实性。如其他媒体、网站或个人转载使用,必须保留注明的“信息来源”,并自行承担法律责任。如因版权或其它事宜需要同铁合金在线联系,请30个工作日内致电400-677-6667。

客服咨询

客服

铁合金在线官方微信

微信

铁合金在线官方微信

使用微信扫描二维码

立即咨询所需业务

会员服务

会员服务

投诉及合作

投诉及合作

技术支持

技术支持

公众号

铁合金在线APP下载

APP

电话咨询

电话

法律咨询

法律咨询

回到顶部