硅铁
稀土
多元
包芯线
金属镁
钴锂
多晶硅光伏
焦炭
废钢

"河南中牟:推进液流电池与压缩空气储能项目,助力新能源高效消纳"

内容概述月日,河南中牟县人民政府发布关于《中牟县新能源发展规划(-)(征求意见稿)》公开征求意见的通知。...

11月26日,河南中牟县人民政府发布关于《中牟县新能源发展规划(2024-2030)(征求意见稿)》公开征求意见的通知。

本规划涵盖太阳能、风能、氢能、地热能、生物质能、新型储能等领域,明确了中牟县2024年至2030年新能源发展的指导思想、基本原则、发展目标、重点任务、重点工程和保障措施,是中牟县新能源高质量发展的重要指南和行动纲领。

在新型储能发展方面。因地制宜推进电化学储能、飞轮储能、压缩空气储能等新型储能技术在电源侧、电网侧、用户侧等电力系统各类应用场景开展示范应用,鼓励已有和新建光伏、风电等新能源项目配套建设储能电站,支持电力企业将新型储能技术与大数据、人工智能技术融合建设智慧电厂,探索打造跨越不同时间尺度的多元储能技术应用矩阵。统筹高比例新能源电力接入和电力系统安全稳定之间的关系,加强电网侧新型储能项目布局,缓解高峰负荷供电压力、延缓输配电扩容升级。围绕5G基站、充电站、工业园区等用户侧需求,积极鼓励用户侧储能项目建设。到2027年,建成各类储能示范项目3个以上,新型储能规模力争达到200兆瓦。到2030年,“源网荷储”高度融合的新型电力系统基本建成,新型储能规模累计达到300兆瓦。

本规划重点任务包括:大力促进光伏资源开发、有序推进风电项目建设、积极构建氢能产业体系、推动新型储能规模应用、持续开展清洁能源供暖、优化发展生物能源项目、重点布局能源基础设施七大方面。

其中,推动新型储能规模应用提到:

1.科学规划新型储能布局

着力推动新能源项目与新型储能设施的协同发展。对已并网的存量新能源项目,鼓励按不低于装机功率10%、时长不少于2小时的规模配置新型储能设施;2021年及以后在河南省年度风光开发方案中的新能源项目,严格按照开发方案中承诺的储能配比配置储能设施,储能设施投运时间应不晚于新能源项目投运时间。重点支持源网荷储一体化项目和多能互补项目开发建设,推动新增新能源项目配套建设新型储能电站,实现新能源与新型储能的优势互补和协同运行。

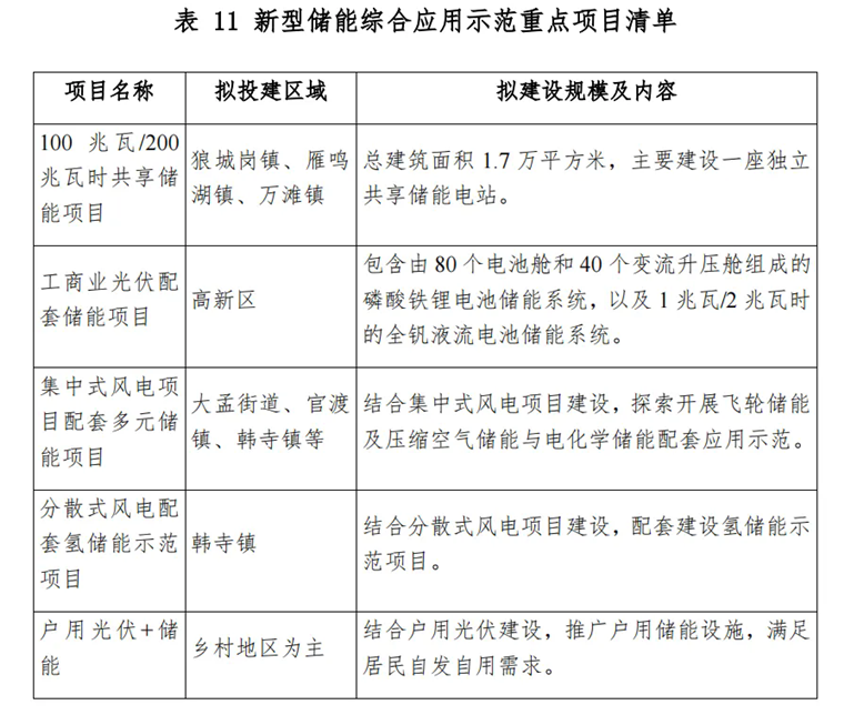
重点推进100兆瓦/200兆瓦时共享储能项目等集中式共享储能电站项目建设,提升储能资源利用效率,保障电网灵活高效运行。因地制宜开展分布式储能建设,支持我县“千家万户沐光行动”和“千乡万村驭风行动”分布式电站建设。围绕工业园区、主题公园、数据中心等重点用能终端,探索虚拟电厂、智慧电厂等多种新型储能应用场景和模式,提升用户侧灵活调节能力和智能化用电水平。

2.积极探索多元储能路线

根据各街道和乡镇的资源条件与能源需求,积极推动多种储能路线技术示范应用。优先推进液流电池、压缩空气储能、锂离子电池等新型储能项目建设,探索氢储能及发电综合应用示范,发挥长时储能在电网调峰、提升新能源消纳等方面的优势,构建以多元新型储能为有效支撑的新型电力系统。

针对电力系统的秒级和分钟级应用需求,推动短时高频储能技术的示范应用,提高电力系统的灵活性和稳定性。重点建设飞轮储能等短时高频储能项目,满足电力系统的负荷跟踪、系统调频、惯量支撑、无功支持及机械能回收等方面需求,为新型储能的差异化发展提供有效技术手段和应用场景。

3.健全市场化运营机制

鼓励各类主体积极开展创新商业模式应用示范,营造开放共赢的新型储能发展生态。鼓励新能源项目业主以共享模式落实新型储能,达到一定装机规模门槛的,视同自行配置储能。

按照“市场主导、多元出资、产业关联、集中共享”的思路,探索建立集中共享储能产业发展模式,规划布局集中式共享储能电站,培育储能行业新业态新模式。建设集中式共享储能电站的运营管理和服务平台,实现集中式共享储能电站的统一调度和优化运行,探索建立集中式共享储能电站的市场化运营和管理新模式。

重点工程包括:农村能源革命创新试点工程、新能源多产融合发展示范工程、新能源绿色交通应用工程、能源基础设施升级工程、综合能源一体化供能工程、新型储能综合应用示范工程、新能源装备产业链提升工程等七大工程。

其中,新型储能综合应用示范工程提到:

开展多技术路线新型储能示范。在广惠街街道、青年路街道、东风路街道、官渡镇等地开展液流电池、飞轮、压缩空气、氢储能等新型储能技术以及钠离子电池、水系电池等高安全性储能技术试点示范。结合系统需求拓展储氢、储热、储冷等应用领域,推动多种技术联合应用,开展复合型储能项目示范。

推进集中式共享储能电站建设。根据电力系统的调峰需求和新能源消纳状况,合理确定集中式共享储能电站的规模、位置和类型,优先选择具有较高储能需求的区域,充分发挥集中式共享储能电站在电源侧、电网侧、用户侧的多重作用,提升储能资源利用效率,保障电网灵活高效运行,平衡区域间的储能需求,促进新型储能与电力市场的有效对接。

推动新型储能的数字化改革和融合发展示范。探索规模化储能系统智能协同调度和分布式储能系统协同聚合,力争实现源网荷储一体化和多能互补融合发展。依托大数据、区块链等智能化技术,开展储能多功能复用、需求侧响应、虚拟电厂等领域先进能源技术融合应用示范。

202411280924573135.png

免责声明: 凡网站注明非来源于铁合金在线的文字、图片、图表、音频、视频等作品均转载自其他第三方平台,转载目的在于传递更多信息,并不意味着赞同其观点或证实其内容的真实性。如其他媒体、网站或个人转载使用,必须保留注明的“信息来源”,并自行承担法律责任。如因版权或其它事宜需要同铁合金在线联系,请30个工作日内致电400-677-6667。

客服咨询

客服

铁合金在线官方微信

微信

铁合金在线官方微信

使用微信扫描二维码

立即咨询所需业务

会员服务

会员服务

投诉及合作

投诉及合作

技术支持

技术支持

公众号

铁合金在线APP下载

APP

电话咨询

电话

法律咨询

法律咨询

回到顶部