硅铁
稀土
多元
包芯线
金属镁
钴锂
多晶硅光伏
焦炭
废钢

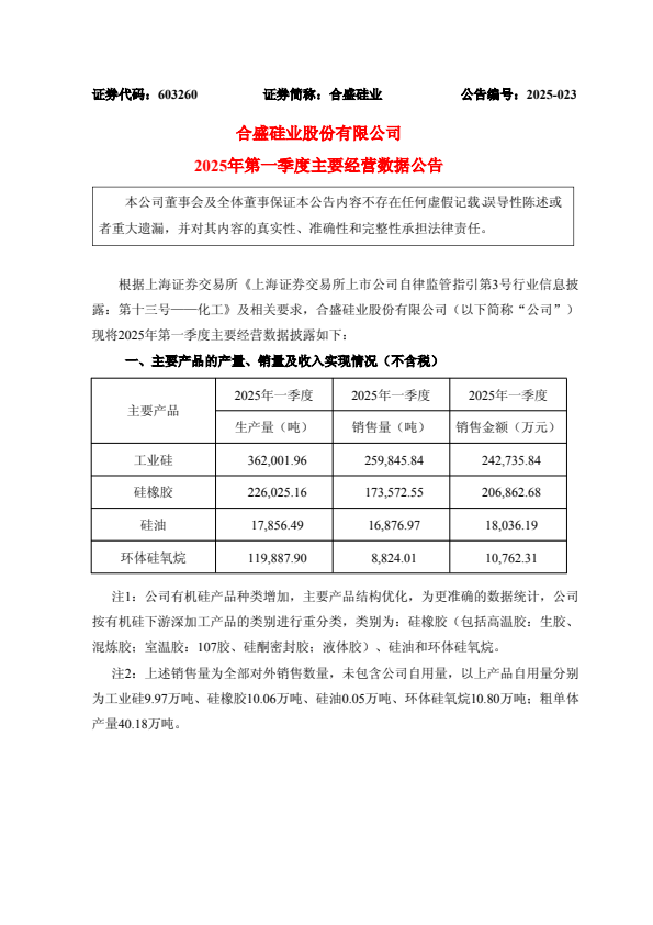
合盛硅业2024年主要经营数据公告

内容概述 完整原始文档...

完整原始文档下载阅读:603260_20250424_zsj3

第1页

第2页

免责声明: 铁合金在线始终恪守中立、专业、专注的原则,致力打造铁合金行业的专业信息平台。网站所有信息可能会出现更正或删除的情况,所有信息仅供参考,不作为投资者决策的直接建议。任何依据网站信息进行的投资、买卖、运营等行为所生之风险应自行承担。凡网站注明来源于铁合金在线的文字、图片、图表、音频、视频等作品,为非公开信息,仅供注册会员使用。未经许可,不得转载,如需使用,请致电400-677-6667申请授权。铁合金在线保留对任何侵权行为和有悖原意的引用行为进行追究的权利。

客服咨询

客服

铁合金在线官方微信

微信

铁合金在线官方微信

使用微信扫描二维码

立即咨询所需业务

会员服务

会员服务

投诉及合作

投诉及合作

技术支持

技术支持

公众号

铁合金在线APP下载

APP

电话咨询

电话

法律咨询

法律咨询

回到顶部