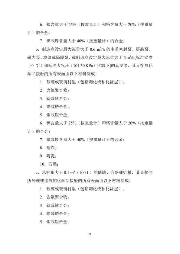
硅铁
稀土
多元
包芯线
金属镁
钴锂
多晶硅光伏
焦炭
废钢

关于发布《中华人民共和国两用物项出口管制清单》钛和锆产品部分公告

内容概述经中国国务院批准,年月日,中国商务部会同工业和信息化部、海关总署、国家密码局发布年第号公告,公布...

经中国国务院批准,2024年11月15日,中国商务部会同工业和信息化部、海关总署、国家密码局发布2024年第51号公告,公布《中华人民共和国两用物项出口管制清单》,自2024年12月1日起实施。

钛锆产品:

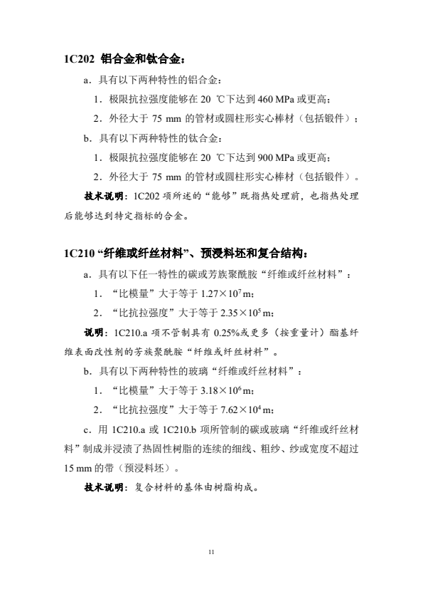
1C202铝合金和钛合金

钛合金

特性:具有极限抗拉强度能够在20℃下达到900 MPa或更高的钛合金。

尺寸:外径大于75 mm的管材或圆柱形实心棒材(包括锻件)。

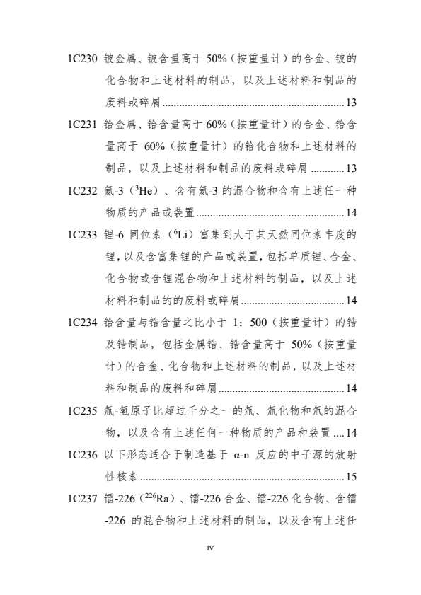
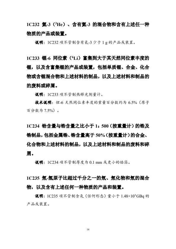
1C234锆及锆制品

锆制品

涉及材料:铪含量与锆含量之比小于1:500(按重量计)的锆及锆制品,包括金属锆、锆含量高于50%(按重量计)的合金、化合物和上述材料的制品,以及上述材料和制品的废料和碎屑。

例外:不管制厚度为0.1 mm或更小的锆箔。

9C110结构复合材料

钛金属基复合材料

涉及材料:钛金属基复合材料,作为结构复合材料的一部分,包括各种复合材料结构件、层压板和制品,以及以树脂或金属为基体的用纤维和丝材增强而制成的各种预浸件和预成形件。

以上为《中华人民共和国两用物项出口管制清单》中涉及钛和锆产品的重要部分。这些物项的出口受到严格管制,以确保国家安全和国际义务的履行。

原文如下:

完整原始文档下载阅读:b380caacca9b4f67b38fcc98713079d7

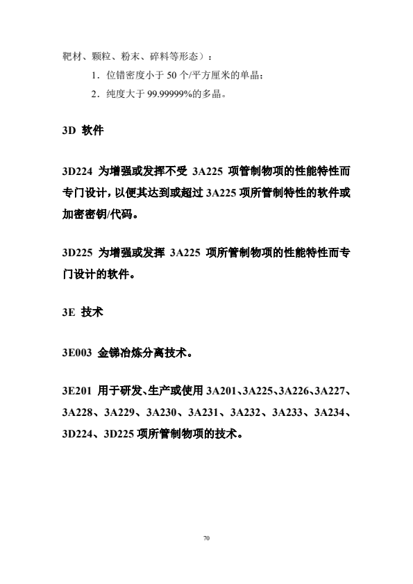
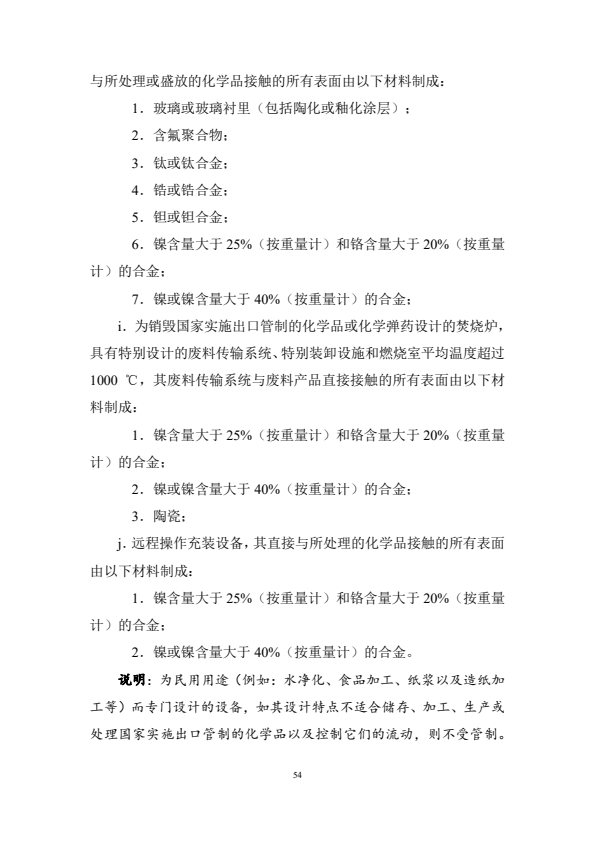
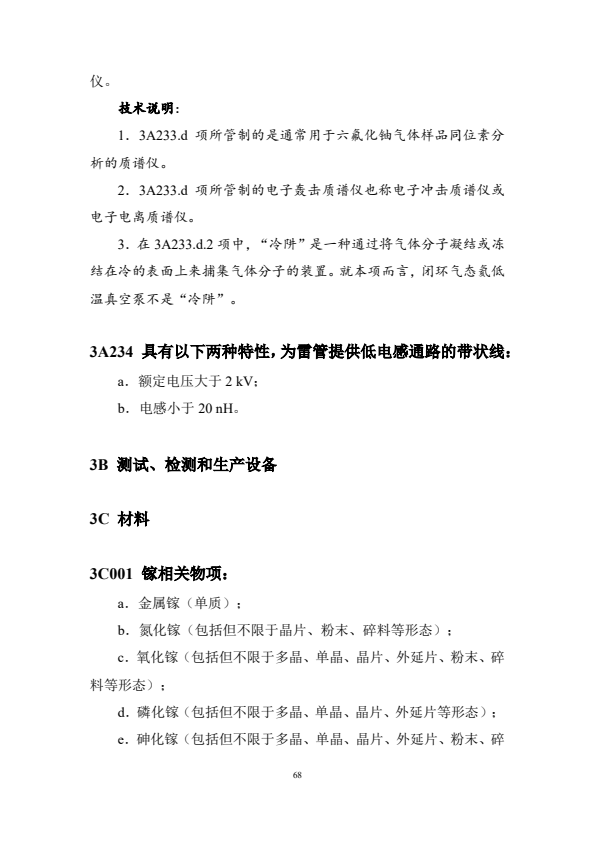
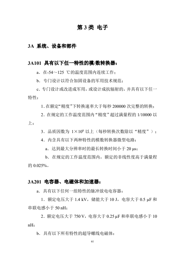
第1页

第2页

第3页

第4页

第5页

第6页

第7页

第8页

第9页

第10页

第11页

第12页

第13页

第14页

第15页

第16页

第17页

第18页

第19页

第20页

第21页

第22页

第23页

第24页

第25页

第26页

第27页

第28页

第29页

第30页

第31页

第32页

第33页

第34页

第35页

第36页

第37页

第38页

第39页

第40页

第41页

第42页

第43页

第44页

第45页

第46页

第47页

第48页

第49页

第50页

第51页

第52页

第53页

第54页

第55页

第56页

第57页

第58页

第59页

第60页

第61页

第62页

第63页

第64页

第65页

第66页

第67页

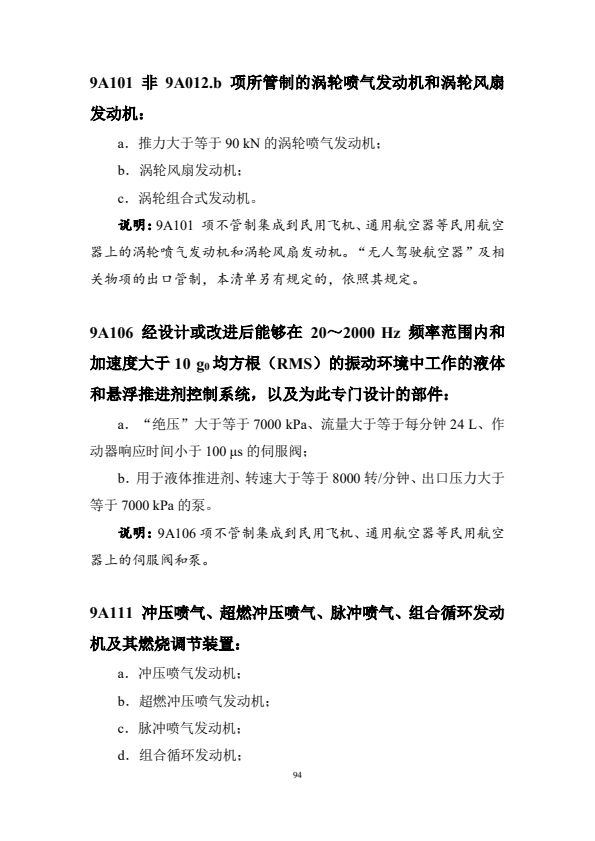
第68页

第69页

第70页

第71页

第72页

第73页

第74页

第75页

第76页

第77页

第78页

第79页

第80页

第81页

第82页

第83页

第84页

第85页

第86页

第87页

第88页

第89页

第90页

第91页

第92页

第93页

第94页

第95页

第96页

第97页

第98页

第99页

第100页

第101页

第102页

第103页

第104页

第105页

第106页

第107页

第108页

第109页

第110页

第111页

第112页

第113页

第114页

第115页

第116页

第117页

第118页

第119页

第120页

第121页

第122页

第123页

第124页

第125页

第126页

第127页

第128页

第129页

第130页

第131页

第132页

第133页

第134页

第135页

第136页

第137页

第138页

免责声明: 凡网站注明非来源于铁合金在线的文字、图片、图表、音频、视频等作品均转载自其他第三方平台,转载目的在于传递更多信息,并不意味着赞同其观点或证实其内容的真实性。如其他媒体、网站或个人转载使用,必须保留注明的“信息来源”,并自行承担法律责任。如因版权或其它事宜需要同铁合金在线联系,请30个工作日内致电400-677-6667。

客服咨询

客服

铁合金在线官方微信

微信

铁合金在线官方微信

使用微信扫描二维码

立即咨询所需业务

会员服务

会员服务

投诉及合作

投诉及合作

技术支持

技术支持

公众号

铁合金在线APP下载

APP

电话咨询

电话

法律咨询

法律咨询

回到顶部